技术视角下的青少年足球诚信危机:从U10假球事件透视青训体系深层漏洞
从业十余年,我见过太多中国足球的乱象。但当我第一次看到北京U10组比赛的录像时,还是感到一阵彻骨的寒意。
事件回溯:一场荒诞的“表演”
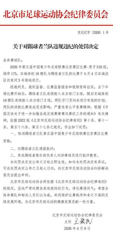
4月4日,海淀区肖家河3号场地,第五届中青赛北京赛区男子U10组比赛。东城体校16橙队对阵踢球者兰队。下半场,踢球者兰队连续将球射入自家球门3次。随后,东城体校16橙队如法炮制,同样射入本方球门2球。两队守门员纹丝不动,仿佛那些飞向球门的皮球与他们无关。
这不是球场上的失误,而是一场精心编排的“表演”。
数据拆解:从技术层面分析这场闹剧
U10组球员的平均技术定型期尚在形成中,他们对比赛的理解主要来自教练的指令。将这一行为分解:控球方持球推进至对方禁区前沿,选择角度射门——这个动作对于10岁球员而言需要至少30次以上的重复训练才能形成肌肉记忆。而连续3次将球射入方向完全相反的本方球门,概率上几乎为零。唯一的解释:这是刻意为之。
从运动心理学角度分析,10岁球员正处于皮亚杰认知发展理论中的具体运算阶段,道德判断高度依赖外部权威。他们执行“指令”的行为模式,与米尔格莱姆服从实验中的被试者高度相似。
教练员的角色:从引导者到操纵者
北京市足球协会的处罚决定显示,东城体校16橙队主教练崔宇、领队于洋,踢球者兰队主教练姜凯、领队王征,四人全部被禁止参加北京市足球活动一年。
这意味着什么?意味着这四名成年人,在完全可以独立承担刑事责任的年纪,选择用“战术安排”的名义,将10岁儿童变成了利益交换的棋子。
深层问题:青训体系的系统性失范
事件背后折射的是中国青训体系的结构性缺陷。当职业联赛的假球文化向下渗透,当“成绩优先”的考核机制扭曲了教练员的激励机制,当家长和俱乐部都将“赢球”视为唯一目标,U10组的孩子们就成了最容易被牺牲的棋子。
他们不懂什么是公平竞赛,不懂什么是体育精神。他们只知道:教练让怎么做,就怎么做。
解决路径:从制度重建到文化重塑
要杜绝此类事件再次发生,需要从三个维度入手:首先是建立独立于俱乐部和地方协会的青训监督机构;其次是引入青少年比赛的第三方数据监控,对异常比赛进行实时预警;最后,也是最根本的,需要在整个青训体系中重建“足球教育”的价值观,而非“足球成绩”的功利观。

